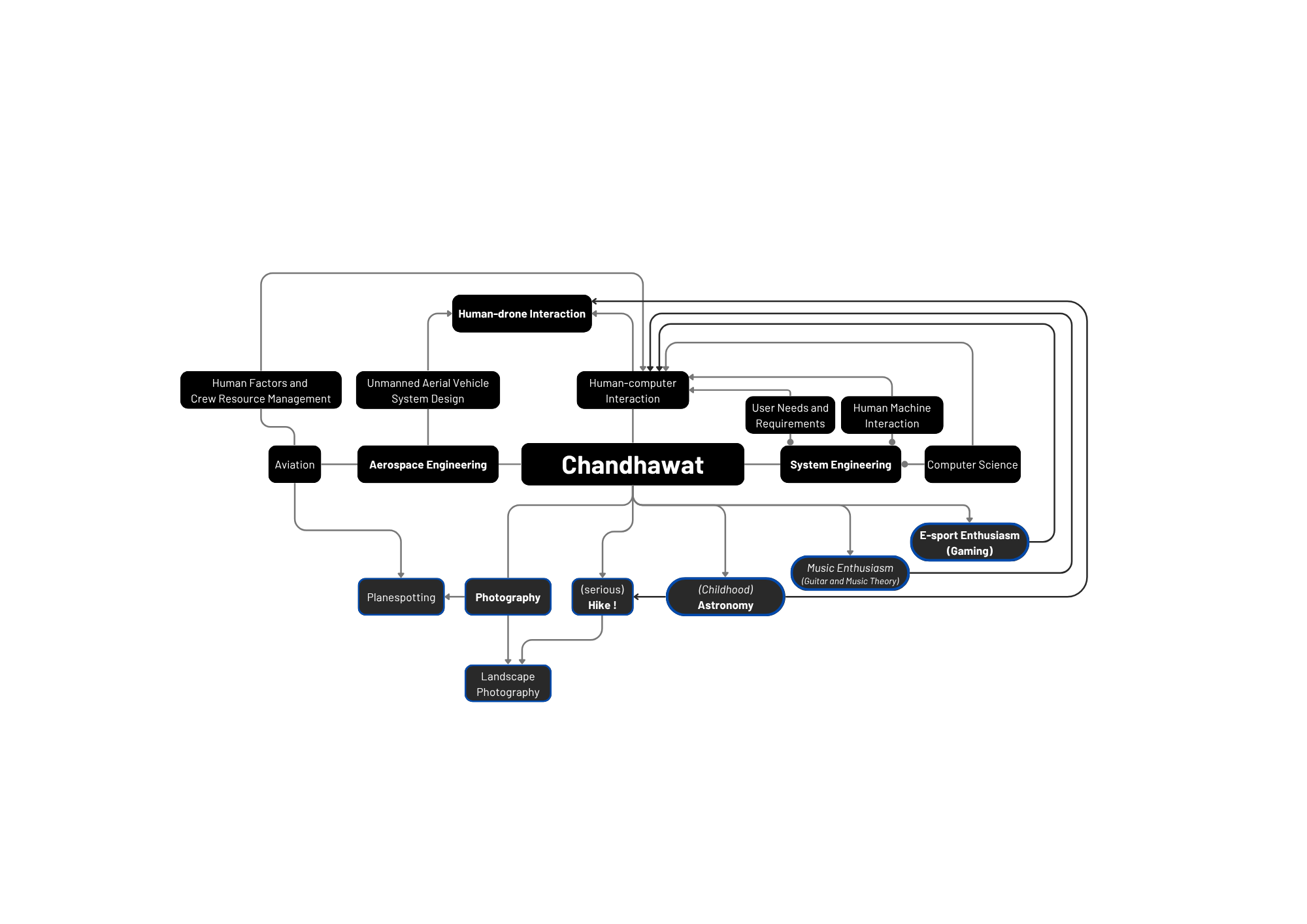
My Skill Tree
Since I have been grown via very multi-disciplinary, here is briefly depict to know me properly


My Axis of Expertise
To enhance my professional approach, I have divided my expertise into three distinct axes.
Aerospace Engineering/UAS
The legacy of my bachelor’s degree has been preserved until the present day, and it continues to influence my work. My goal is to ensure the safety of aerial vehicles and ultimately enable them to augment human capabilities.
System Engineering and Design
From the user needs to the requirements, shape it into the system via the delicate modelization, and formally verify and validate it to ensure that they serve the user's needs
Taken human factors into account, to deliver the value of the drone to the one who invents it (human), from the rocket-science innovation to the flight in just a touch.
Human-Drone Interaction







my drones' journey, from scratch, to crash, to a ground-breaking one :)
My (ongoing) thesis
an Emergency Response Assistant Drone:
Human-Drone Interaction in the Resource-Constrained Context
My thesis explores designing drone assistants for safety-critical, resource-constrained emergencies. My foundational study identified Thai firefighters' needs, revealing challenges in trust, communication, and governance that hinder technology adoption in the Global South. This led to a position paper on human-drone teaming, proposing design recommendations for adaptive communication and transparent take-over mechanisms to build trust in partial automation.
My ongoing work applies these insights, including
The Development of a Drone Assistant for Enhanced Safety at Critical Infrastructure: this project employs frugal innovation to create a user-friendly and retrofittable solution to address communication gaps, thereby ensuring worker safety through timely advisories and alerts.
The Design of Assistant Drone Interaction for Urban Firefighting: this project focuses on designing an assistant drone interaction that aligns seamlessly with the context of urban firefighting. Additionally, it integrates multiple data sources to enhance firefighting effectiveness.


